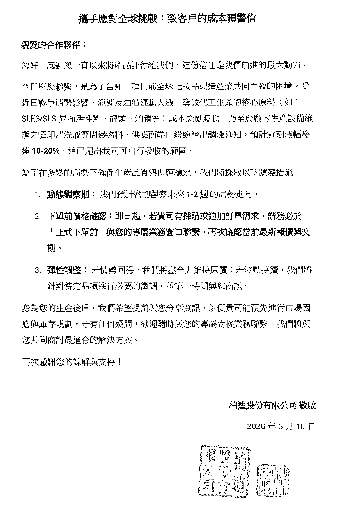
【 重 要 公 告 | 成 本 預 警 通 知 】
親 愛 的 合 作 夥 伴 您 好:
受 全 球 局 勢 與 戰 爭 影 響,
國 際 物 流 及 原 物 料 市 場 持 續 波 動,
目 前 包 含
S L E S / S L S、酒 精、包 材 耗 材 等,
整 體 成 本 預 計 上 漲 1 0 – 2 0 %。
即 日 起,
所 有 訂 單 請 務 必 於 下 單 前 與 專 屬 業 務 確 認 最 新 報 價,
以 確 保 報 價 準 確 與 交 期 穩 定。
詳 細 說 明 請 參 閱 公 告 文 件:

感 謝 您 的 理 解 與 支 持
柏 迪 將 持 續 為 您 提 供
穩 定 且 高 品 質 的 產 品 與 服 務
—
柏 迪 股 份 有 限 公 司 敬 上


